Hexagon Production Software
Tel.: 93 480 24 55 http://www.hexagonmi.com
WORKNC ofrece rendimiento más rápido, con mejora de la productividad a través de trayectorias de herramienta más rápidas y una experiencia de usuario más sencilla.
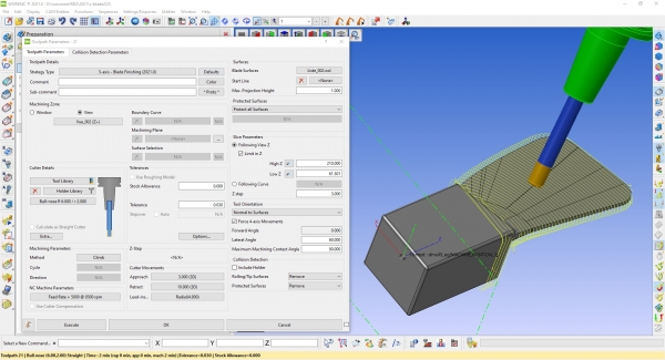
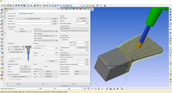
“En promedio, el doble de rápido. Para algunos proyectos, cuatro veces más rápido”. Esas cifras se han registrado para la trayectoria de herramienta mejorada de acabado paralelo en WORKNC 2021, que permite a los fabricantes utilizar herramientas de alta velocidad de cualquier forma; especialmente, herramientas de segmento circular como barril, lente y herramientas ovaladas.
Jean-Louis Humbert, gerente técnico Internacional de WORKNC,declara: “Esta estrategia es ahora en promedio dos veces más rápida que los equivalentes anteriores, acabado de plano y acabado por Niveles-Z. En ciertos proyectos, la diferencia de tiempo de cálculo fue cuatro veces más rápida”.
Función de centrado de pieza/prueba de palpado
Otra característica importante en la última versión del software es la función de centrado de pieza/prueba de palpado, que genera nubes de puntos para cualquier máquina de inspección o inspección directa de piezas en una fresadora CNC. Y un nuevo comando Probe Inspect crea y exporta puntos de control en el proyecto CAM para alimentar un sistema de palpado. También hay mejoras específicas en el centrado de pieza, adaptado para máquinas CNC con mesa paletizada.
La última versión se basa en la popular creación de curvas totalmente automática de 5 ejes, dividiendo los pasos cuando se requieren curvas más complejas. También mejora las capacidades de sincronización entre las curvas límites inferior y superior.
Para poder ver el contenido completo tienes que estar suscrito. El contenido completo para suscriptores incluye informes y artículos en profundidad


