Rodillos, peines de roscar, rodillos y sectores, perfiles rectificados, peines combinando roscado y acanalado... El software Qg1 de Schneeberger gestiona todo ello.
Los rodillos para roscar o peines pueden fabricarse con muelas de forma o muelas de segmentos. Longitudes típicas de herramienta de 1.250 mm no son un inconveniente con los sistemas que distribuye Eydo en España. Schneeberger corvusNGB rectifica con muelas de hasta 120 mm de ancho.
Los rodillos para roscar, peines, husillos sin fin, también se pueden fabricar con muelas de forma o muelas segmentadas. Diámetros de herramienta hasta 300 mm se pueden producir eficientemente en una Schneeberger geminiNGM.
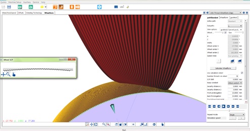
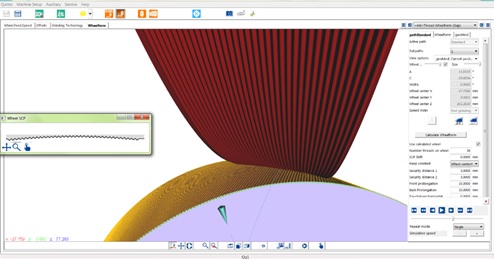
Los datos de muela, con la forma deseada, se pueden introducir a través de un archivo dxf o importar directamente un archivo 3D-step para la definir la forma. Los ciclos de rectificado y perfilado pueden ser parametrizados individualmente. Naturalmente, Qg1 ofrece una simulación 3D completa del proceso de rectificado.
Eydo,S.L.
Tel.: 902 36 15 81 www.eydo.es



