Hexagon Manufacturing Intelligence
Tel.: 93 594 69 20 http://www.hexagonmi.com
Una serie de funcionalidades nuevas y mejoradas mantiene el último software gemelo digital de Hexagon a la vanguardia de la tecnología Industria 4.0 Smart Factory, aumentando la calidad del programa CNC a través del análisis automático y predictivo. NCSIMUL construye virtualmente el entorno de mecanizado real para evitar errores, reducir los tiempos de configuración e intercambiar los programas CNC entre máquinas.
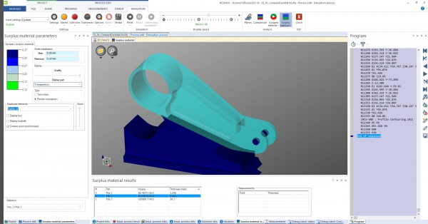
La versión 2021 cuenta con un nuevo modo de comparación que detecta el exceso de material durante una simulación rápida y oculta. Muestra una comparación sólida entre los modelos CAD/CAM o el material de corte anterior y el modelo simulado NCSIMUL.
El director técnico Philippe Legoupi comenta que este nuevo elemento de funcionalidad es la única manera de detectar restos de stock no deseado en piezas grandes. Muestra una lista del exceso de material que queda y también se puede mostrar en una ventana 3D vinculada a la lista. Entre sus numerosos beneficios, se sitúan: encontrar pequeños agujeros que faltan en grandes componentes aeroespaciales, y encontrar agujeros que faltan que deben conectarse en cuerpos de moldes y piezas hidráulicas.
Integrado a NCDoc, “Dimensionamiento” es una nueva función que crea instrucciones de control para los operadores durante el proceso CNC. “Define una lista de verificación de dimensiones con tolerancias definidas por el usuario; define automáticamente la medida mínima necesaria para cada corte; genera una visión integral para el programador y el operador en la simulación 3D, y trabaja con la plantilla de documentación NCDoc”.
Para poder ver el contenido completo tienes que estar suscrito. El contenido completo para suscriptores incluye informes y artículos en profundidad


